孝感市新型冠状病毒感染的肺炎防控指挥部通告
为做好社会各界捐赠孝感市抗击疫情的医用耗材、药品、防护用品等物资资金接收调配工作,现开通24小时电话接收社会各界爱心捐赠。
孝感市慈善总会电话:
0712-2877897
0712-2877938
联系人:汪中华 13607299528
地 址:孝感市槐荫大道12号(市民政局6楼)
户 名:孝感市慈善总会
开户行:孝感市工行孝天支行
账 号:1812 0201 0903 5038 987
孝感市新型冠状病毒感染的肺炎防控指挥部
2020年1月24日
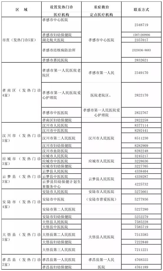
孝感市关于公布31家发热门诊医疗机构和9家定点救治医疗机构名单的公告(2号令)

为进一步方便市民群众看病就医,进一步做好全市新型冠状病毒感染的肺炎医疗救治工作,保障人民群众身体健康和生命安全,现将全市设置发热门诊和定点救治医疗机构名单公布如下:
一、全市发热门诊共31家,其中:孝感市直5家,孝南区4家,其他县市22家。
二、全市定点医疗救治机构共9家,其中:孝感城区定点医疗机构为孝感市中心医院和市第一人民医院,各县(市、区)定点医疗机构为当地人民医院。
三、全市各定点发热门诊医疗机构和救治机构要做好发热登记、个人防护、院内感控、首诊负责制。
四、全市各定点医疗机构要强化责任,实施24小时值班制,值班电话不能空岗空转,对擅离职守者将严格问责。
孝感市新型冠状病毒感染的肺炎防控指挥部
2020年1月23日
孝感市新型冠状病毒感染的肺炎防控检查监测工作方案(3号令)
各县(市、区)人民政府,市新型冠状病毒感染的肺炎防控指挥部成员单位:
为有效防控新型冠状病毒感染肺炎疫情传播和流行,保护人民群众身体健康,维护公共卫生安全,根据《中华人民共和国传染病防治法》《突发公共卫生事件应急条例》《治安处罚法》和《湖北省人民政府关于加强新型冠状病毒感染的肺炎防控工作的通告》《中共孝感市委办公室 孝感市人民政府办公室关于成立孝感市新型冠状病毒感染的肺炎防控指挥部和工作专班的通知》精神,特制定本方案。
一、检查监测工作范围
按照“四查”进行检查,查向位(武汉市进孝感方向)、查车辆(客车必查,鄂A车辆必查、非鄂A私家车和货车抽查)、查人员(是否有发热及呼吸道疾病症状)、查货物(是否运输野生动物)进行检查。
二、检查监测工作内容
检查监测站点的设置。按照“属地管理”原则要求,检查监测站点由所在县(市、区)政府(管委会)负责确定设置。各地应当在连接武汉通往孝感的各高速公路出口、国道路口、省道路口设置检查、监测站点。各地要会同铁路部门在所有火车站(含高铁、城铁)设置检查、监测站点,在所有长途汽车站设置流动监测点。
检查监测站功能分区设置。检查监测站按要求应当设置提示区、引导区、监测区、处置区。提示区设在站点前200米,要设立醒目的监测站提示标牌;引导区、监测区要设置水码等隔离设施,确保人员、车辆安全有序;处置区由卫健部门配备专用车辆和工作人员对发现的疑似人员按规定程序登记、处置。
检查监测站点人员配备。监测站点由属地党委政府负责,公安部门牵头开展工作,由公安、交通运输、卫健、自然资源等部门派员组成。每个站点由所在县(市、区)公安局、分局每班次配备至少1名交警、1名民警和相应警务辅助人员,配备一台警车,并明确一名负责人,主持开展检查监测工作。公安民警要配备相应的执法执勤装备。所在县(市、区)卫健部门在每个站点每班次配备2名或以上医务人员,配备2台或以上红外线测温仪,监测人员必须穿着安全防护服,佩戴医用口罩和一次性乳胶手套。所在县(市、区)交通部门、自然资源部门每班次至少配备1名人员,开展相关工作。
检查监测站点运行机制。检查监测站点由所在县(市、区)政府(管委会)负责确定设置,落实综合保障。公安部门负责引导车辆接受检查,维护监测站点治安秩序,保障人民群众生命财产安全,保障医疗卫生和其他部门人员正常开展工作及人身安全,依据《治安管理处罚法》及时处置妨碍现场工作秩序的行为。各地公安机关还要做好集中隔离点、医疗点的保卫工作,及时处置各类治安问题。卫健部门负责对过往人员的体温监测和工作人员的安全防护措施,对发现的可疑人员按《国家卫生健康委办公厅关于印发新型冠状病毒感染的肺炎诊疗和防控等方案的通知》要求及时予以处置。自然资源部门负责检查车辆是否携带野生动物。
三、检查监测工作勤务安排
从2020年1月22日9时起开展勤务,实行24小时检查监测工作。对进入本地的客运车辆、武汉籍车辆必查,对其它小型客车和货车进行抽查。检查车辆时,注意检查后备箱是否携带野生动物。检查站点工作人员分别按24小时三班倒运转制对过往车辆和人员进行检查监测。
四、工作要求
高度重视。各县(市、区)党委、政府和有关部门要高度重视,充分认识到做好新型冠状病毒感染肺炎防控检查监测工作的必要性和紧迫性,落实主体责任,加强应急保障工作,切实做好检查监测点物资、经费、队伍等准备工作,完善工作机制,落实检查监测点应急工作用车、人员生活保障以及所需的工作经费等,严格落实24小时应急值守制度,制定应急值班表,坚决做到人员到位、信息畅通。
密切配合。各地各部门要强化大局意识,按孝感市新型冠状病毒感染的肺炎防控指挥部的部署要求,加强沟通联系,互通信息,分工协作,认真履职尽责,共同有效有序做好检查监测工作,分工如下:
市委政法委:负责社会面上稳控。
公安部门:①负责在高速公路出入口等重要交通出入口设置发热监测点;②严防病例、疑似病例出市出省;③负责加强医院、集贸市场周边安全防控;④协助医疗机构对拒绝隔离治疗或者隔离期未满擅自脱离隔离治疗的人员,采取强制隔离治疗措施;⑤安排人员在隔离病区进行安全值守;⑥负责对发布不实谣言、阻碍疫情防控工作的人员进行调查处罚。
交通运输部门:①负责在汽车站、码头等重要交通节点设置发热监测点;②负责保持道路畅通,优先运送与疫情防控处置相关的人员及防治药品、器械等急用物资和有关标本。
发改部门:负责协调孝感火车站设置发热监测点。
城管执法部门:负责在城铁孝感东站设置发热监测点。
卫生健康部门:负责对过往人员的体温监测和工作人员的安全防护措施。
信访部门:负责与疫情相关的信访事项处置工作。
应急管理部门:统筹指导突发应急事件的现场处置。
网信部门:负责舆情监测和管控工作。
自然资源部门:负责对过往车辆携带野生动物开展检查。
强化宣传。各检查监测站点要设立醒目标识,张贴《湖北省人民政府关于加强新型冠状病毒感染的肺炎防控工作的通告》,对受监测人员作好宣传解释工作,做好交通秩序管理,保障交通正常运行。同时做好站点工作人员的防病知识宣传,确保检查监测工作有序进行。
做好防护。现场工作人员要注意呼吸道、口腔、鼻腔粘膜的卫生和防护,参加现场工作人员要注意休息,劳逸结合,避免过度劳累,要强化安全防护意识,做好防护工作。
文明执勤。全体执勤民警统一着冬季执勤服,戴警帽,注意文明、规范,保持人民警察良好形象。
孝感市新型冠状病毒感染的肺炎防控指挥部
2020年1月23日
孝感市公共场所实施佩戴口罩控制措施(4号令)
各县(市、区)人民政府,市高新区、临空经济区、双峰山旅游度假区管委会,市新型冠状病毒感染的肺炎防控指挥部成员单位:
为进一步落实国家及湖北省对新型冠状病毒感染的肺炎疫情防控工作的部署,加强公共场所管理,切断病毒的传播途径,防止新型冠状病毒感染的肺炎疫情传播扩散,依照《中华人民共和国传染病防治法》《中华人民共和国突发事件应对法》《突发公共卫生事件应急条例》《公共场所卫生管理条例》等有关法律法规的规定,经研究,决定在我市公共场所实施佩戴口罩控制措施:
一、实施范围
(一)宾馆、饭馆、旅店、酒店、招待所、咖啡馆、酒吧、茶座;
(二)公共浴室、理发店、美容店;
(三)影剧院、录像厅(室)、游艺厅(室)、舞厅、音乐厅;
(四)体育场(馆)、游泳场(馆)、公园;
(五)展览馆、博物馆、美术馆、图书馆;
(六)超市、商场(店)、书店;
(七)候诊室、候车(船)室、公共交通工具;
(八)金融、通讯、电力、石油(天然气)、烟草、供水等营业场所;
(九)行政机关事业单位;
(十)工业企业和建设工地(含房地产开发项目);
(十一)其他人群聚集的公共场所。
二、职责分工
(一)市教育行政主管部门负责学校(含高校)、托幼机构及其监督管理的教育培训机构控制措施的实施与监督工作;
(二)市公安行政主管部门负责宾馆、旅店、酒店、公共娱乐场所、互联网上网服务营业场所等场所控制措施的实施与监督工作;
(三)市城市行政管理执法部门负责其监督管理范围内公共场所控制措施的实施与监督工作;
(四)市交通运输行政主管部门负责除民用航空器、火车以外的公共交通工具及有关场所控制措施的实施与监督工作;
(五)市市场监督管理行政主管部门负责餐饮服务场所、集贸市场等场所控制措施的实施与监督工作;
(六)市商务行政主管部门负责商场(店)、超市等场所控制措施的实施与监督工作;
(七)市文化和旅游行政主管部门负责文化场所、旅游景点、体育场馆及其监督管理范围内的公共场所控制措施的实施与监督工作;
(八)市卫生健康行政主管部门负责医疗卫生机构工作场所控制措施的实施与监督工作;
(九)市民政行政主管部门负责养老服务机构等场所控制措施的实施与监督工作;
(十)铁路运营单位依照国家有关规定,负责火车等公共场所控制措施的实施与监督工作;
(十一)金融、通讯、电力、石油(天然气)、烟草、供水运营单位依照国家有关规定,负责各自管辖的经营场所控制措施的实施与监督工作;
(十二)市发改委负责行政机关事业单位控制措施的实施与监督工作;
(十三)市经信局负责工业企业控制措施的实施与监督工作;
(十四)市住建局负责建设工地(包含房地产开发公司)控制措施的实施与监督工作;
(十五)市其他部门和单位负责按照各自职责分工,做好各自领域控制措施的实施与监督工作。
各县(市、区)人民政府、市高新区、临空经济区、双峰山旅游度假区管委会负责做好各自辖区控制措施的实施工作,并对本辖区落实情况予以检查。
三、工作要求
相关部门要加强管理与督办,确保各公共场所工作人员必须佩戴口罩;各公共场所经营者应当要求进入其场所的顾客佩戴口罩后方可进入其经营的公共场所,并在场所入口处设置醒目、清晰的佩戴口罩的提示;对未佩戴口罩进入场所者应当予以劝阻,对不听劝阻的人员依据《中华人民共和国传染病防治法》和《公共场所卫生管理条例》的规定向相关主管部门报告,由各相关主管部门按照各自职责依法处理。阻碍突发事件应急处理工作人员执行职务,触犯《中华人民共和国治安管理处罚法》,构成违反治安管理行为的,由公安机关依法予以处罚;构成犯罪的,依法追究刑事责任。本命令自发布之日起施行,终止日期由孝感市新型冠状病毒感染的肺炎防控指挥部另行通知。
孝感市新型冠状病毒感染的肺炎防控指挥部
2020年1月23日
孝感市新型冠状病毒感染的肺炎防控指挥部(5号令)
各县(市、区)人民政府,市高新区、临空经济区、双峰山旅游度假区管委会,市新型冠状病毒感染的肺炎防控指挥部成员单位:
为全力做好新型冠状病毒感染的肺炎疫情防控工作,有效切断病毒传播途径,坚决遏制疫情蔓延,确保人民群众生命安全和身体健康,现将有关事项通告如下:
一、自2020年1月24日24:00起,孝感市辖区内公交、班线客运、农村客运、旅游包车、农村客运渡口、网约车暂停运营。
二、高铁站、城铁站、火车站离开孝感市辖区通道暂时关闭。
三、全市巡游出租车实行单双号运营(尾号是单数的,单日运营;尾号是双数的,双日运营),管制期间运营的巡游出租车要张贴提醒乘客戴口罩乘车的标志,每天到指定场所消毒一次。
恢复正常运营时间另行公告。恳请广大市民、旅客理解支持。
孝感市新型冠状病毒感染的肺炎防控指挥部
2020年1月24日
孝感市新型冠状病毒感染的肺炎防控指挥部(6号令)
各县(市、区)人民政府,市直“三区”管委会,市新型冠状病毒感染的肺炎防控指挥部成员单位:
一、自2020年1月24日起,孝感城区及各县(市、区)集贸(农贸、批发)市场、餐饮及其周边场所禁止圈养、交易、宰杀野生动物,禁止非法运输野生动物进出孝感,严禁转运贩卖。
二、禁止市场内交易、宰杀活禽活畜。凡未经检疫合格的动物及其制品,严禁流入市场。
三、市域内集贸(农贸、批发)市场、商超、餐饮及其周边场所等重点区域、重点部位,全面落实每日一检、每日消杀等措施,确保环境卫生安全。
四、对不听劝阻仍在市场销售活禽活畜及现场宰杀销售的,责令停止经营并立即整改;拒不停止经营的,依法予以查处。
五、对染疫动物和家畜家禽,严格按规定控制、扑杀、处理,相关场所严格消毒、封闭。
六、各地各相关部门要层层压实责任,严厉打击野生动物和活禽活畜违法违规交易行为,对涉嫌犯罪的,移送司法机关处理。
孝感市新型冠状病毒感染的肺炎防控指挥部
2020年1月24日
孝感市新型冠状病毒感染的肺炎防控指挥部(7号令)
各县(市、区)人民政府,市高新区、市临空区、双峰山旅游度假区管委会,市新型冠状病毒感染的肺炎防控指挥部成员单位:
为进一步防止新型冠状病毒扩散和疫情外溢,自2020年1月26日零时起,孝感市辖区内所有高速公路出入口封闭,全市县(市、区)出入口封闭,全市县域之间国省道封闭。
各县(市、区)县域范围内县、乡、村道路管控工作由属地政府确定。
道路封闭期间,防疫物资运输及生产生活物资运输不受影响。咨询服务电话:0712-2327777。
恢复正常时间另行通告,恳请广大市民、司乘人员理解支持。
孝感市新型冠状病毒感染的肺炎防控指挥部
2020年1月25日
孝感市新型冠状病毒感染的肺炎防控指挥部(8号令)
各县(市、区)人民政府,市高新区、临空经济区、双峰山旅游度假区管委会,市新型冠状病毒感染的肺炎防控指挥部成员单位:
根据湖北省重大突发公共卫生事件Ⅰ级响应要求,市防控指挥部研究决定:
一、自2020年1月27日零时起,全市除防控保障指定单位外,所有宾馆酒店、饭店餐馆、农庄等暂停营业,恢复时间另行通知。
二、对城乡婚丧嫁娶、自发性集会、聚餐等群体活动,各乡镇(场、街道办事处、开发区)、村民(居民)委员会要大力引导取消,严防群体性聚集。
三、各地各相关部门要压实责任,加强督查问责。对拒不停业、不听劝阻的,依法严肃查处。
孝感市新型冠状病毒感染的肺炎防控指挥部
2020年1月26日
孝感市新型冠状病毒感染的肺炎防控指挥部(9号令)
各县(市、区)人民政府, 市高新区、市临空区、市双峰山管委会,市直各单位:
为有效预防和控制新型冠状病毒感染的肺炎疾病传播,根据《国家卫生健康委办公厅关于印发新型冠状病毒感染的肺炎诊疗和防控等方案的通知》《消毒技术规范》等有关要求,经研究,决定在全市公共场所开展预防性消毒工作:
一、消毒重点部位
消毒的重点部位为电梯间、会议场所、卫生间及公众经常接触、使用的器具,包括:柜台、桌椅、沙发、门把手、水龙头、公用电话、电梯开关、公厕、交通工具内部等。
二、消毒方法
(一)物表消毒
1、使用含氯消毒剂500mg/L进行喷洒或擦拭。如5%的84消毒液,按1:100比例配比喷洒消毒或擦拭消毒。
2、75%酒精进行擦拭消毒。
(二)空气消毒
尽量采取自然通风或安装排气扇等机械通风方式,保持室内的通风换气,以确保空气流通、卫生。对于密闭且人流量大的场所,可进行:
1、喷洒消毒:15%过氧乙酸稀释50倍,即1:50比例稀释后浓度为0.3%进行喷洒消毒。
2、熏蒸消毒:用15%的过氧乙酸消毒液兑水进行加热蒸发。按照每立方米空间7毫升15%的过氧乙酸原液,加7毫升水进行配比,放置在容器中用电热板加热蒸发,但注意不要蒸干。
喷洒、熏蒸消毒均关闭门窗密闭作用1小时后通风30分钟。
消毒原则每日1次,可视具体情况适当增加次数。
三、组织实施
按照属地为主、行业监管原则实施。
(一)住宅小区,由物业企业负责消毒,无物业管理的小区由社区委员会负责消毒,市住建局负责监督检查。
(二)行政机关事业单位公共场所,由各单位负责消毒,市发改委负责监督检查。
(三)公园、广场特殊部位和城市公厕、垃圾中转站、环卫车辆等,由城管部门所属单位负责消毒,市城管委负责监督检查。
(四)集贸市场,由其经营管理的主体负责消毒,市商务局负责监督检查。
(五)餐饮、酒店,由其经营主体负责消毒,市市场监督管理局负责监督检查。
(六)交通工具,由其经营者负责消毒,市交通运输局负责监督检查。
(七)学校等教育机构,由各单位负责消毒,市教育局负责监督检查。
(八)商场、商店,由其经营者负责消毒,市商务局负责监督检查。
(九)工厂、工地,由企业自身负责消毒,市经信局、市住建局分别负责监督检查。
(十)其他公共场所,由其经营、管理主体负责消毒,相关行业主管部门负责监督检查。
广大居民要积极响应,搞好家庭消毒。
孝感市新型冠状病毒感染的肺炎防控指挥部
2020年1月27日
孝感市新型冠状病毒感染的肺炎防控指挥部(10号令)
各县(市、区)人民政府,市高新区、临空经济区、双峰山旅游度假区管委会,市新型冠状病毒感染的肺炎防控指挥部成员单位:
为进一步落实“内防扩散、外防输出”的要求,做好农村和城市社区疫情防控工作,防止病毒传播扩散,市防控指挥部研究决定:
一、自2020年1月28日零时起,全市行政村(社区)、自然村之间交通实施隔断,所有出入道路必须因地制宜进行物理隔离和设卡禁行管制,禁止本地人员外出和外来人员进入。坚决阻断病毒来源渠道,但是交通网络不能断,应急运输通道不能断,必要群众生活生产物资运输通道不能断。行政村(社区)、自然村内部人员尽量居家,减少不必要外出。
二、有确诊或疑似病例的自然村、居民小区或楼栋,实行全封闭管理,严格落实人员管制措施,严控人员出入。
三、待产孕妇、突发重大疾病等确需看病就医人员,运送防控救治物资、生产生活物资、应急救援等车辆,由行政村(社区)同意并采取必要的防护措施后,安排临时通行。
管制解除时间另行通知,恳请广大群众理解和支持。
孝感市新型冠状病毒感染的肺炎防控指挥部
2020年1月27日